
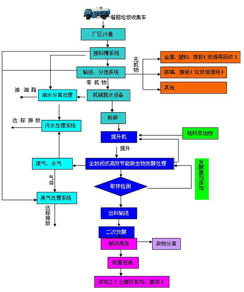
鄭州鼎力餐廚垃圾處理設備已于昨日正式啟程發往客戶安裝地,不日將進行安裝、調試。此次客戶訂購的是餐廚垃圾有機肥生產線,通過我司設備處理后深加工后制作有機肥。

餐廚垃圾中的有機質較多、營養元素含量較高,碳氮比比較合理,適合微生物的生長代謝,是一種較好的生產肥料原料。通過深加工后制作成有機肥可適用于蘆筍芹菜、批把生產、西瓜蓮霧、煙草、茶葉等基地和臺農茶場,具有肥效快、肥效穩定、體積少和病原菌少等優點。
隨著人們的環保意識增強,大家對餐廚垃圾處理的方式也越來越關注,環保式處理餐廚垃圾垃圾已成為大家的眾望所趨,鼎力餐廚垃圾處理設備正是解決餐這一問題,鄭州鼎力將尖端、環保式產品的研發作為主導方向,通過不斷技術研發和創新研制的餐廚垃圾,滿足市場的需求,同時將餐廚垃圾再利用。目前鄭州鼎力已為多家客戶提供優質的生產線設備,并為當地的餐廚垃圾處理作出相應的貢獻。
相關推薦
下一篇:慶國慶、迎中秋—鄭州鼎力總經理送上衷心的祝福 上一篇:賀:鄭州鼎力時產2噸啤酒糟烘干線出口非洲國家—加納![]()